深入 Mind Network :当全同态加密遇见 Restaking,加密 AI 项目的共识安全触手可及
走进 Mind Network,了解这个集AI、Restaking和全同态加密等热点叙事于一身的潜力项目。
撰文:深潮 TechFlow
AI 和 Restaking ,是大家公认的伴随这轮牛市周期的头部叙事。
前者已跑出各类AI明星项目,后者以 EigenLayer 为核心衍生出多个LRT项目,各类赚积分玩法不断涌现。
不过,一个非常明显的感觉是,这两大叙事似乎已经进入了中场休息阶段,赛道中项目虽然变多但日益同质化,从0到1的创新故事变得更加难以寻觅。
同时,当 AI 和 Restaking 变成一种“叙事正确”,这种“正确”并不意味着“完美”:
大量的AI/Depin 项目真的去中心化了吗?近期数据也显示 Eigenlayer 的TVL在下降,Restaking 只能用作确保以太坊生态AVS的安全吗?
因此,在热点叙事的下半场,解决关键共性问题的项目,才是亟待挖掘的宝藏。
从这个思路出发,当前市场上,Mind Network 引起了我们的注意 -- 既能解决当前大量AI/Depin项目不够去中心化的问题,也能让 Restaking 有更多的用途和价值。
如果说 EigenLayer 作为以太坊生态的再质押解决方案,Mind 则是 AI 领域的再质押方案:
通过更加灵活的使用再质押,加上全同态加密的共识安全解决方案,保障去中心化 AI 网络的代币经济安全和数据安全。
更为重要的是,项目已在23年完成了由币安等知名机构参与的250万美元种子轮融资,目前也与大热的 io.net 和Myshell等新贵AI/Depin项目有深度合作,主网上线和激励活动的预期加持,也令人期待拉满。
不过,对大部分第一次看到这个项目的读者来说, 一边是晦涩难懂的全同态加密,另一边则是追逐收益的Restaking,二者怎么就能结合在一起解决AI项目们的关键问题?
本期内容,让我们走进 Mind Network,了解这个集AI、Restaking和全同态加密等热点叙事于一身的潜力项目。
AI 项目争先屠龙,却因做不到“0信任”渐成恶龙
要搞清楚 Mind Network 具体做啥,先要了解当前的AI项目们遇见了啥问题。
或许,屠龙者渐成恶龙,成为了描述当前加密AI项目的最佳注脚。
从屠龙角度出发,加密AI(或DePIN)项目叙事核心即去中心化,以更去中心化的算力、算法(模型)和数据,来对抗大公司对AI各要素的垄断,破除对大公司权威的信任。
这个叙事虽然正确且天然深得民心,但去中心化后的AI,反而留下更容易成为恶龙的问题:
无法做到在去中心化的环境下,对验证者们的“0信任”。
有点难理解?让我们看看具体的例子。
比如常见的加密AI项目中,大家需要对 AI模型进行去中心化验证/投票,以选出哪个模型更好。
但实际操作时,业务模式往往是由项目中的验证者(节点)选出表现最好的AI模型。你怎么保证它选出来的一定表现最好?
POS机制下“跟着它选”,不等于“选的最好,选的公平”。
同理,在AI代理业务中对表现好的服务进行排名,你怎么保证排名靠前的服务真的效果最好?
至于DePIN场景下,一个任务分配给DePIN中的节点来计算,你怎么保证验证者是公平的将这个任务分配给合适的节点,而不是自己作弊给了熟悉的节点?
这些例子实际上反映了一个关键的共性问题 ---- 各个去中心化的AI网络中,验证者的决策,反而成为了你必须信任的中心。
于是,你必须信任验证者或网络关键参与者的决策,寄希望于他们不主动作恶或决策正确。
高喊去中心化的项目们,自己却受制于网络内部的信任制约。0信任仍未做到,当前AI叙事并不完美。
面对问题,还需要什么?
显然,我们需要通过某种技术机制和经济设计,最大程度的解决当前各AI项目网络内部对验证/投票/决策等环节关键参与者的信任依赖问题。
而这,也是 Mind Network 的深耕领域和用武之地。
全同态加密圣杯,被 Mind Network 摆在了最合适的位置
Mind Network 最擅长的地方,是被誉为密码学圣杯的全同态加密。
不过上面AI和Depin项目中暴露出来的问题,和全同态加密有啥关系?
如果看本质,这类问题都不约而同的指向了对资源的分配、选择和决策上--- 无关技术,而是“人治”。
所有这一切有关人治的地方,人治有作恶空间的前提,是网络参与者彼此都能充分公开了解到已知信息(我知道大户投了,那我也跟投)。
聪明的你肯定已经嗅到了 FHE 的用武之地:
如果信息不再是对所有人已知的呢?
全同态加密(下称FHE),拥有着完美解决上述人治问题的适配度。
FHE 作为密码学追逐的圣杯,V神近期也在发文强调其在Web3领域的作用。在此我们不花大量笔墨解释FHE的原理,你只需要知道它的作用 --- 允许对加密数据执行复杂的计算,而无需解密,从而提供了一种解决方案,即使在分析过程中数据也可以全程保持安全和私密。
但欲捧圣杯,必承其重。
FHE 的加密计算固然好,但资源开销大,将其用在AI模型的训练上,成本极高,不是加密AI项目明智的发力方向。
Mind Network 对于 FHE 的使用,颇有些四两拨千斤的意味,将圣杯捧起到了一个最合适的位置。
即不用FHE做AI模型的训练和参数变更,而是对AI模型在训练好之后的交叉验证、选择、排名,投票等充满”人治“的地方使用,资源开销可控,要解决的问题也非常明确:
AI网络中的参与者如果在不知道彼此选择/投票结果的情况下开展业务,就不会出现”跟随大户、迷信权威节点“的跟投和复制行为,消除了身份影响所带来的决策偏差,让去中心化决策返璞归真,从而识别出真正的好AI模型和AI服务。
于是,让 FHE 做通用计算的路阻力重重,让FHE做去中心化的特定环节---验证(Validation),自洽且可行。保证验证环节的0信任,来实现加密AI项目的共识安全和真正的去中心化。
而安全的另一头,叫做公平。
我们也可以用一个具体的案例,来看看 Mind Network的这种公平,是如何体现在Validation加密化执行上的:
1.AI项目通过 Mind 提供的产品SDK,接入全同态加密的验证服务;
2.同时,AI项目在 Mind 网络上进行注册,以确认项目的身份,Mind 会在目标项目网络/链上生成一个智能合约,用于同步后续操作的变更和执行结果。
3.AI 项目在 Mind 网络上发布需要使用全同态加密进行的验证任务(如哪个AI模型好),FHE 投票服务开始起作用,使得AI项目的验证节点在投票时,互相看不到投票的明文结果,但依然能执行投票流程
4.投票结果及相关数据的变动通过智能合约传到 Mind 自己的链上,并及时同步和记账。
5.上述步骤中,AI项目调用Mind 的服务,会被收取Mind 项目代币充当gas费(代币暂未发布)
道理类似,如果具体到一个DePIN 项目,使用Mind Network 之后也会获得更加公平的资源分配效果,我们不妨以与Mind Network 合作的 IO.net 举例:
1.IO.net 通过 Mind 提供的产品SDK,接入全同态加密的验证服务;
2. 接入服务后,各持有GPU的节点,具备全同态加密下的共识能力,即当AI算力任务来临时,请求和数据都是加密的,将任务以公平的方式分配给合适的节点成为了可能。
等等,但这和 Restaking 有什么关系
上文所讲的一切似乎都在技术层面,这和资产层面的 Restaking 有什么关系?
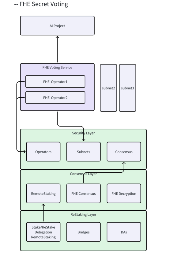
Mind Network 提供基于FHE的解决方案,在技术上促成了AI网络的验证安全;但要加入验证,享受这份安全,则与大部分AI/Depin项目的经济网络结构密不可分。
PoS,即权益证明,是大多数加密项目的底层共识逻辑。
那么,如果任何AI项目接受 Mind Network 提供的这样一种更公平的FHE技术支持的AI模型/服务筛选、排序和验证,由于大部分项目的节点,都是通过POS机制来代表投票/验证权,因此该节点下质押资产的大小,与是否有权参与到FHE保障的公平验证息息相关。
Mind Network 在资产层面的关键举措是,以公开的方式来扩大 Staking 和 Restaking 的范围,配合同态加密的方式来保障AI网络中的验证共识。
而参与网络的不同角色,则能够满足各自不同的利益诉求。
对AI项目的验证节点而言,增加 Restaking 的量,为能够在 Mind Network 中 开展 FHE 验证任务获取更多机会和投票权。
对一般用户,将自己的LST/LRT资产以委托代理的方式质押给上述节点,以获取APR收益。
这看起来似乎与我们熟悉的 EigenLayer 的 Restaking 有相似之处,本质上殊途同归:
EigenLayer 在用 restaking 保障以太坊生态中不同AVS的安全;Mind Network 则是在用 restaking 保障加密全生态中,不同AI网络的共识安全。
值得注意的是,之所以是"全生态",与 Mind Network 的另一个关键功能密不可分:远程再质押(Remote Restaking )。
因为Remote Staking,无需将自己在不同链上的LRT代币进行跨链,而是可以无差别的将自己不同链上的LRT通过远程质押的方式质押给某个AI网络的验证节点,大大降低了用户的参与门槛,也整合了多链格局下的碎片流动性。
广泛的生态建设和扎实的技术实力
Mind Network 当前还有哪些更多的催化剂值得关注?
首先在产品上,测试网已吸引钱包数量65万,发送交易320万笔,完全的主网功能上线或可期待;
其次在生态建设上,由于该产品定位于赋能其他AI项目的平台,能够吸引到多少头部项目的合作至关重要。
目前,Mind Network 为 io.net、Singularity、 Nimble、Myshell、AIOZ等提供了AI网络共识安全服务,为 Chainlink CCIP 提供 FHE Bridge 的解决方案,为 IPFS、Arweave、Greenfield 等提供了AI数据安全存储服务。 ---- 头部AI、存储及预言机项目囊括其中,更有成为"金铲子 "的可能。
另外从背景上看,2023年该项目也入选了币安孵化器,并完成了由币安等知名机构参与的250万美元种子轮融资。同时获得以太坊基金会 Fellowship Grant,入选 Chainlink Build Program,并成为 Chainlink 签约的 Channel Partner。
而在技术实力上,除了自身团队吸纳了专业对口的AI、安全、密码学的顶尖校企的教授和博士外;一个值得关注的重点就是与行业内顶级全同态加密研究公司的合作。
今年2月,Mind Network 官宣与当前全同态加密研究领域的顶尖开源加密公司ZAMA进行合作,后者已经完成了由 Multicoin 和 Protocol Labs 领投的7300万美金的A轮融资;
而最近,双方合作进一步扩大,共同推出全新的Hybrid FHE(混合式全同态加密)AI网络,推动AI算法在加密数据上的应用,对项目本身来说无疑叠加了技术上的另一层利好。
据接近消息人士透露,Mind Network 在与 ZAMA的合作中选择使用了ZAMA最底层的技术库来进行自己的技术研发,而这一举措实际上也显示了 Mind 的懂行之处:
全同态加密资源开销极大,底层库在最大化保障能力输出时,不至于拖累性能。
此外,除了用更好的技术赋能自己,Mind Network 也在将自己的能力做输出来帮助加密生态变得更好。
5月,项目也与 Chainlink 达成了合作,推出基于跨链互操作性协议 (CCIP) 构建的首个全同态加密 (FHE) 接口。此举不仅增强了跨链通信和交易的安全性,而且还实现了更值得信赖和以用户为中心的 Web3 生态系统。
截止发稿时统计,Mind Network 已经与不同生态和赛道中的多个头部项目达成合作;考虑到赋能其他项目的定位,或许可以期待后续的“金铲子”效应。
结语
当全同态加密遇见Restaking,今年加密主流叙事的下半场或许Mind Network会成为新的推动力。
全同态加密做媒,触达大量加密AI项目的业务优化,为去中心化AI项目真正的”去中心化“和0信任提供支持;Restaking 铺路,进一步吸收不同链上的流动性,项目TVL的快速高企也可以预见。
不可否认,全同态加密圣杯吸引着市场对新故事的注意力,Restaking 则吸引着市场的流动性,当AI项目们的共识安全变得触手可及,注意力和流动性的集中,必然可以期待项目后续的发展。
像Mind network这样,通过自身技术将正确的叙事(AI,Restaking) 打磨的更加完美,又何尝不是主流叙事下半场里,一种更加温和的颠覆?
深潮 TechFlow 是由社区驱动的深度内容平台,致力于提供有价值的信息,有态度的思考。
社区:
公众号:深潮 TechFlow
订阅频道:https://t.me/TechFlowDaily
进微信群添加助手微信:blocktheworld
向深潮 TechFlow 捐赠,获得祝福和永久记录
ETH:0x0E58bB9795a9D0F065e3a8Cc2aed2A63D6977d8A
BSC:0x0E58bB9795a9D0F065e3a8Cc2aed2A63D6977d8A









