Cobo 的秘密武器 Argus: Web 3.0 机构如何进行风险管理?
未来可期。
俄乌战争是 2022 年最具黑天鹅性质的事件。战争的爆发催生了包括粮食、能源等多重大宗商品的供应危机,而美元在新冠暴虐时期的大放水所带来的高通胀风险也因此显现出来。美联储开始加息、缩表,旨在减少美元在市场上的流通量。
它是推动加密市场进入熊市的主要因素。牛熊转换并非一词之差,更多的体现在于流动性的充盈与否。熊市是一次漫长的流动性抽离的过程,也是一个消灭杠杆的过程。对于散户而言,消灭杠杆意味着重新出发。而对于机构而言,如果没有正确处理之前在牛市中所积累的杠杆,比如在牛市顶点套现离场,或者维持相当比例的充沛现金流,那么很大概率会遭遇清算狙击,从而陷入流动性困境中。
黑天鹅事件是市场行情的催化剂。
塔勒布在《黑天鹅》一书中写到:“正面黑天鹅事件需要时间来显现他们的影响,而负面黑天鹅事件则发生得非常迅速——毁灭比缔造要容易和迅速得多。”
LUNA/UST 的崩塌比我们想象中要更快,它对于加密市场的摧残也比我们想象中要更加深刻。
加密机构在风险管理上的局限性
Celsius 是第一个出现大规模提现问题的机构。
和 Anchor 类似,Celsius 主打的服务特点是为用户存款提供较高的利率。在增量市场中,Celsius 可以通过借贷、DeFi 流动性挖矿、ETH2.0 质押、将 UST 存入 Anchor 等手段帮助用户获取更高的收益。而在进入存量博弈的市场后,高利润再也不会唾手可得。
摆在 Celsius 面前只有两个选择,一是降低对客户利率,二是提高杠杆以期更高收益。
Celsius 是如何选择的,如今它的困局已经给到我们答案。
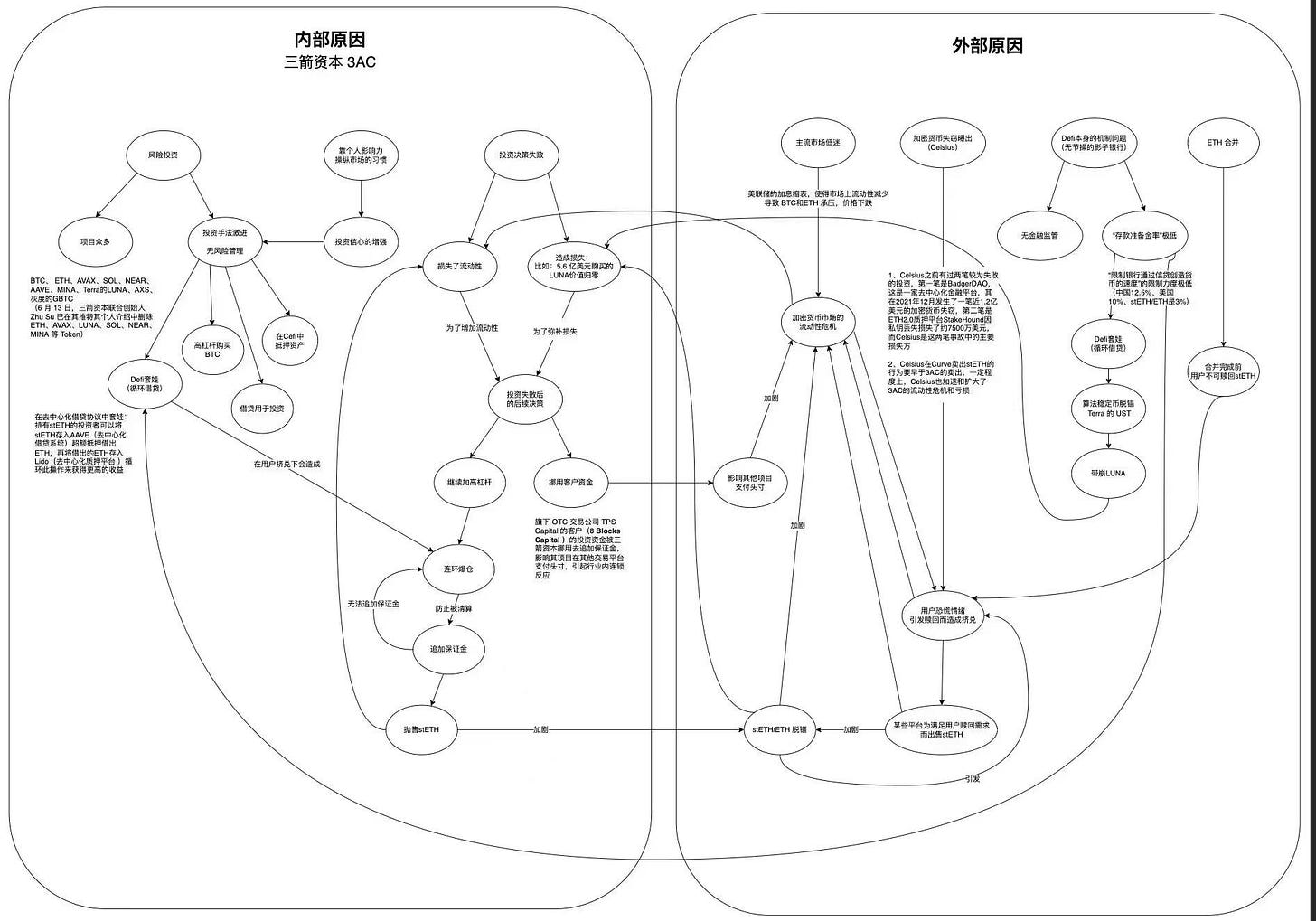
三箭资本的暴雷同样与 LUNA/UST 的崩塌有关。
据外部人士分析,在三箭资本内部投资决策失败(5.6 亿美金购买的 LUNA 代币价值归零)后,通过增加杠杆以及挪用客户资金等方式弥补损失和增加流动性,在加密市场大环境下行的周期中,又遭遇了 Celsius 的暴雷,引发了用户恐慌情绪的蔓延,大量赎回造成了挤兑。
而在 Celsius、三箭资本之后,又有更多中心化机构/交易所曝出存在流动性问题。AEX、贝宝金融、虎符交易所、Voyager Digital 都是其中一员。
从这次的流动性危机来看,不同于散户对于资产掌控的便捷性,机构对于资产的处理往往是谨慎且严格的,因此在资产处置的层面,机构的操作往往需要极为严苛的流程以及多人的共同决策。
同时,另外的一个问题是,Web3 是全球化的。链上结算绕开了各个国家的国界,因此也催生出人才分布的全球化——大多数 Web3 机构的人才储备来自多个国家。在不同时区中进行的复杂流程和多人决策,进一步加深了机构在资产处置层面的复杂性。只要流程中存在漏洞,单点故障大概率就会发生。
流程的复杂性又进一步加深了机构在风险管理层面的局限性。
而 24 小时在线的加密市场对于消息的反应是迅速的。
一夜之间,LUNA 代币价值便可以从 65 美金下坠至 25 美金。还是一夜之间,LUNA 代币价值从零点几美金跳水,彻底归零。极速变化的市场让很多机构、交易所以及 DeFi 协议无法使用高效的手段来应对加密市场急速变化所带来的风险。
因此,对于机构而言,在风险管理层面的效率是关键。
Cobo 的答卷
这场动荡的危机中,也有风险管理的模范生。
凭借着对于安全、风控和数据分析领域的敏感性和造诣,加密货币托管机构 Cobo 没有受到由 LUNA/UST 引发的加密大崩溃所带来的影响,依然保持着良好的现金流和健康的投资组合,通过诸如市场风险警报、TVL 监测、自动撤退和自动降杠杆、鲸鱼地址活动监测等手段,成功地在熊市中稳定发展。
能力越大,责任越大。
在对 Cobo 团队的采访中,他们对于行业出现此类情况极为痛心,也希望能够通过自身的专业能力来帮助整个行业来规避这类机构性风险。相对于 CeFi 的不透明和中心化,DeFi 的表现更好,更具健壮性。因此,Cobo 团队希望能够通过推出在 DeFi 层面的专业生产力工具来帮助机构们更专业更高效地进行链上资产管理和投资,做一个机构赋能者,推动行业进一步完善和发展。
这便是 Cobo Argus 的由来。Cobo Argus 是一种全新的服务形式:DeFi as a Service(简称 DaaS),目的是帮助机构团队和 DAO 组织高效并安全地访问链上 DeFi 协议。
Argus 在古希腊神话中是一位百眼巨人,他拥有一百只眼睛,即使睡觉时也总有一些眼睛还睁着。Cobo Argus 会持续观察链上各类活动,为用户的资产安全保驾护航。
为方便理解,我们也可以把 Cobo Argus 看作是一个针对机构用户在 DeFi 领域的生产力工具,就像钉钉、飞书这样的协作工具在员工管理中的应用,Cobo Argus 可被应用在机构用户的 DeFi 资产管理中。
那么,Cobo Argus 是如何帮助机构用户管理 DeFi 资产的呢?
它做了如下六点扩展:
多签钱包
与我们常见的单签钱包不同,多签钱包需要两个或多个私钥来签署和发送交易。相比较起单签钱包,多签钱包更具安全性,也更适合机构大类资金的需求。Cobo Argus 采用了 Safe (原 Gnosis Safe) 的模块作为作为其多签钱包的底层架构,它同样是基于智能合约构建的资产托管解决方案。
对此,Safe(原 Gnosis Safe)表示,「我们很高兴有更多开发者和公司使用我们的平台来构建重要的产品。我们与 Cobo 进行了很多的协同合作,Argus 满足了很多大机构用户的 DeFi 工作流程需求。」
在安全管理层面,Cobo Argus 所能达到的安全成效是多层次的,除了多签钱包的私钥备份托管外,还包括交易预执行、对潜在风险给出提示等等。另一个直观的例子就是它可以帮助用户判定与新部署合约交互是否安全。
角色系统
Cobo Argus 根据机构用户团队成员所扮演的不同角色,比如交易员、流动性矿工、基金管理人、会计、财务人员等,授予与其职位相当的权力,将整体资产的控制权分层。
Cobo Argus 也支持一些细化的规则的制定,比如限制交易员能够访问的交易代币对和金额。
这样的好处是尽可能减少了关键角色携款潜逃、恶作剧、疏忽和欺诈等内部组织风险和结构性风险。更实用的是,Cobo Argus 能够为不同的结构用户定制不同的分层授权程序和自动化审批工具,最大程度提升机构团队在资产管理协作中的效率。
风控系统
Cobo Argus 在其产品中添加了抵押品价格和交易调整的警报功能,机构用户可以设置阈值来监测他们的资产在 DeFi 协议中的情况。除了风险管理外,风控系统推出的另一个目的是通过警报功能强化用户对自身资产的敏感性和去杠杆化。
举一个例子,当我们从 Aave 中抵押 ETH 借出 USDC 时,Cobo Argus 能够实时监控 ETH 价格,当 ETH 价格下跌即将接近清算阈值时,它就会自动推送警报提醒用户偿还 USDC 或者增加抵押品 ETH 的数量。当然,Cobo Argus 的预警功能不止于此,还包括币种池子比例变化、借贷抵押品价格变化、项目智能合约代码更新等等;
同时,Cobo Argus 还为机构用户提供了高级自动化服务——用户可以根据预设止损线自动撤退,换回原始投资币种。比如当某一个 Token 价格跌至某一点位,便自动将其换为 USDT;
自定义访问控制和工作流程
这两个概念初听会比较复杂,我们可以通过以下的例子来理解:
访问控制自定义(针对团队成员)
上文中我们提到,机构可以通过赋予团队成员不同的角色来达到权力的分散化。而自定义控制访问功能可以辅助机构用户赋予交易员特定交易对的访问权限,并将每日交易限额限制在 "X"。根据操作要求和内部风控程序,将不同的投资类型委托给不同的团队成员。
工作流程自定义(针对链上风险控制)
通过自定义工作流程,机构可以在资产管理中针对不同的资产变动状况设置不同的审批流程,同时也可以限制交易参数,限制访问链上协议的智能合约,以及添加白名单和黑名单。另外,对应角色的成员可以轻松使用 Cobo Argus 附带的脚本功能,大幅度减少操作时间,一键撤退,一键降杠杆,比如一键从 A 项目撤出资金,归还 B 项目的贷款。
这样的好处是流程的简化,不需要经过复杂的工作流程以及多层审批,每个角色都可以高效率且高质量地完成自身的工作。
可扩展解决方案和项目信息聚合
考虑到机构的核心业务需求的变化和增长,Cobo Argus 为机构用户提供了可扩展的解决方案——支持用户增加/删减子账户数量,并为机构用户提供各类项目信息的聚合,包括项目安全评级、社区重要消息更新、安全信息实时更新、上下游合作项目智能合约审计、以及项目相关深度研报等等。
本质上,Cobo Argus 是一套为机构资产管理服务而出现的生产力工具。以上提到的扩展是它与 Safe(原 Gnosis Safe)的主要区别。
Cobo Argus 可以在三种环境中实现:集中式(托管)平台、智能合约平台和专用区块链(支持跨链、跨层的资产管理和协议交互)。这三种形式的服务在不同的环境下解决了用户对于资产掌控下的相同痛点。它们迎合了用户在不同发展阶段中的不同需求——基础需求、个性化需求,以及有远见的前沿需求,支持基金、对冲基金、DeFi 基金、专业交易员、家庭办公室和传统金融机构以及任何受许可的 dApps 与各类 DeFi 协议进行互动。
来听听客户们怎么说
Cobo Argus 的目标用户是拥有大量资金规模的 DeFi 参与者,对于各种不同的加密货币资产拥有频繁的访问需求。因此,深潮 TechFlow 采访了 Cobo Argus 的几位机构型用户,让我们听听他们怎么说。
iZUMi Finance
iZUMi Finance 是提供一站式流动性管理服务(Liquidity-as-a-Service)的多链 DeFi 平台。
在谈及为什么会选择 Cobo 时,iZUMi 团队表示,选择 Cobo 的原因主要有两点:
Cobo 体量够大,它是亚太地区最大的加密货币托管机构,足够安全。
Cobo Argus 服务足够吸引人,它是目前较为完善的,从产品端到服务端的基础设施服务。同时,Cobo Argus 也根据 iZUMi 的建议和需求,做了定制化的调整和研发。
Cobo Argus 解决了 iZUMi 团队最核心的痛点——在多签的体系下,团队需要进行定制化的角色分配、自定义工作流程,对特定的权限来设置代理的单签操作,比如一些简单的交易:Farming 、Collect Rewards以及特定交易对交易的功能。Cobo Argus很好地把资产的使用权和所有权进行了分离,提高了团队的工作效率,又保证了本金的安全。
iZUMi 团队总结到,「Cobo Argus 多签和单签的分离,是最具有价值的。另外,从 Gas 费角度来讲,Cobo Argus 做了不错的优化,有效地帮助团队节省了 gas 成本。」
PandaDAO
PandaDAO 是一个去中心化数据开发 DAO。对于 DAO 而言,最大的痛点就是内部管理和资产层决策的效率。
在使用了 Cobo Argus 后,PandaDAO 团队对深潮 TechFlow 提到,「DAO 组织目前大多都是使用 Gnosis Safe 管理多签钱包,但是多签无法有效地操作资金在很多极端风险发生时及时撤出,比如 UST 的 3POOL 矿池撤离。并且,在日常多签操作过程中,资金动用需要超过半数人投票同意,这也造成了效率的降低。Cobo Argus 可以限制单签地址完成一些安全的合约操作,包括 LP 池子的添加和撤离、Claim 收益等等。之前,我们日常的安全多签最长需要 3 天才能完成,而 Cobo Argus 可以让我们在数分钟内完成这些操作。这极大地提高了 DAO 组织 Gnosis Safe 多签钱包的工作效率。」
在代码即法律的区块链世界中,安全是最重要的一环,包括代码、法律、资金风控等都属于安全的范畴。Cobo 已经伴随 BTC 走了一个完整的牛熊,各类产品都有安全审计,也有完善的风控部门和法律框架,这是 PandaDAO 选择 Cobo 的主要原因。
Alfa1
在使用体验方面,数字资产金融解决方案和资产管理产品提供商 Alfa1 团队提到,「Alfa1 目前已经开始使用 Cobo Argus 服务来管理部分自营资金,运行链上 DeFi 相关的策略。Cobo Argus 在角色和权限的定义上清晰明了,并支持多条 EVM 链,极大便捷了 DeFi 策略类资金的管理,Alfa1 也计划将数千万美金规模的 Uniswap V3 及其他 LP 管理策略逐步部署至该 DaaS 上。」
Cobo Argus 能够解决 Alfa1 链上资产管理面临的信任问题,支持通过设置角色并定义角色所能够执行的智能合约和币种,策略管理方可以独立执行 DeFi 相关的策略,同时隔离了资产的划转及其他未授权 DeFi 的操作权限,让 DeFi 策略的管理更便捷、更安全。
另一层含义
如果我们从另一个层面来看,Cobo Argus 的出现也代表着生产力工具类基础设施的方兴未艾。
从上一个牛熊转换周期中,我们可以看到 Web3 的大规模发展。其中发展和竞争最激烈的,是以 Web3 基础设施公共区块链的发展,从以太坊、Neo、Nervos 和 Tron,到 BSC、Solana、Avalanche、Cosmos 和 Polkadot,再到如今应用公链部署的“小荷才露尖尖角”,公链进行了非常剧烈的变化和革新,其原生代币也捕获了加密市场的大部分价值。
在本次流动性危机中,公链代币价值也得到了大幅度削减——曾经位列加密市场第四位的Solana原生代币SOL,从最高点250美金上方跌到了如今30-40美金附近。
其中很大一部分原因是由于协议基础设施过剩——在牛市期间,充沛的流动性足以支持各个公链在 TVL 总锁定价值的发展和竞争。而在市场下行阶段,协议基础设施过多,而链上流动性无法支撑各条公链的平稳发展。
而在协议类基础设施过剩的背景下,工具类基础设施反而非常稀缺。
个中原因也很实在——链上生态仍处于蛮荒生长的阶段,用户群体的规模还不够大。
开发者如今的目光主要集中在针对金融类、游戏类应用的部署、迭代和创新上,最终目标是为用户提升资本效率,以吸引更多的资金和用户。工具类基础设施的目标是为开发者、用户提升生产力效率。
如今,我们可以从众多工具类基础设施的推出和发展中看到,Web3 生态正在蓬勃发展。包括 Solana 将推出加密智能手机、Cobo 推出 Cobo Argus 服务等等,都是 Web3 非常重要的发展节点,印证着市场对于生产力效率提升的强烈需求,也值得我们赋予更多的期待。
这正是 Cobo 推出 Cobo Argus 的可贵之处,世界上很少有团队在区块链基础设施安全方面有很深的造诣,在了解风险管理、复杂工作流程的同时,还能够通过卓越的工具和策略来构建安全、合规和可扩展的 DeFi 解决方案,甚至连入门级管理员都可以使用。
Web3 规模化的成形,这件我们在 2009 年、2018 年都不敢想的事情,如今正在凭借着众位的努力一步步变为现实。或许在不远的某一天,Web3 能够真正登上大雅之堂,成为主流。因此,如今我们也就更加期待新的 Web3 生产力工具的推出。
未来可期。
目前,Cobo Argus 已经向市场推出先行试用版,点击链接即可试用: argus.cobo.com 。名额有限,前 50 个机构账户将有机会免费体验三个月 Cobo Argus 服务。
深潮 TechFlow 是由社区驱动的深度内容平台,致力于提供有价值的信息,有态度的思考。
社区:
公众号:深潮 TechFlow
进微信群添加助手微信:blocktheworld
向深潮 TechFlow 捐赠,获得祝福和永久记录
ETH:0x0E58bB9795a9D0F065e3a8Cc2aed2A63D6977d8A
BSC:0x0E58bB9795a9D0F065e3a8Cc2aed2A63D6977d8A





